Tentang Kami
Buana Finance adalah penyedia solusi pembiayaan terpercaya yang mendukung pertumbuhan bisnis Anda.
Hubungan Investor
Buana Finance menawarkan peluang investasi yang menjanjikan dengan fokus pada pertumbuhan berkelanjutan.
Media
Temukan update informasi dan artikel terbaru Buana Finance disini.
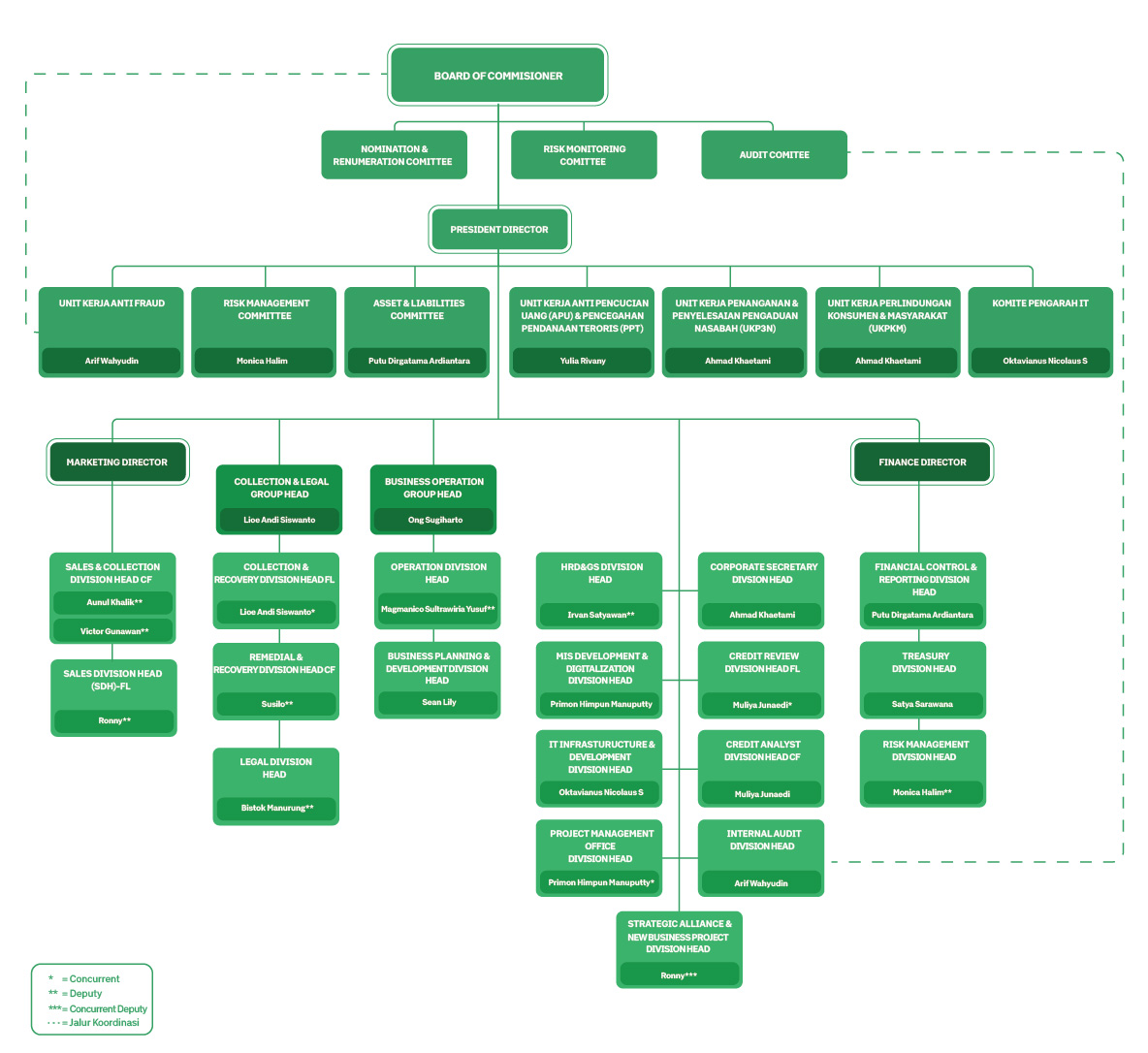
GCG
Buana Finance berkomitmen untuk menjaga standar tertinggi Tata Kelola Perusahaan yang Baik.
Keberlanjutan
Buana Finance berkomitmen pada keberlanjutan dengan praktik ramah lingkungan dan pembiayaan bertanggung jawab.
Informasi Lainnya
Temukan informasi lainnya dan solusi kami untuk mendukung pertumbuhan bisnis Anda.