About Us
Buana Finance is a trusted provider of financial solutions that supports the growth of your business.
Investor Relations
Buana Finance offers promising investment opportunities with a focus on sustainable growth and long-term success.
Media
Find the latest updates and articles about Buana Finance here.
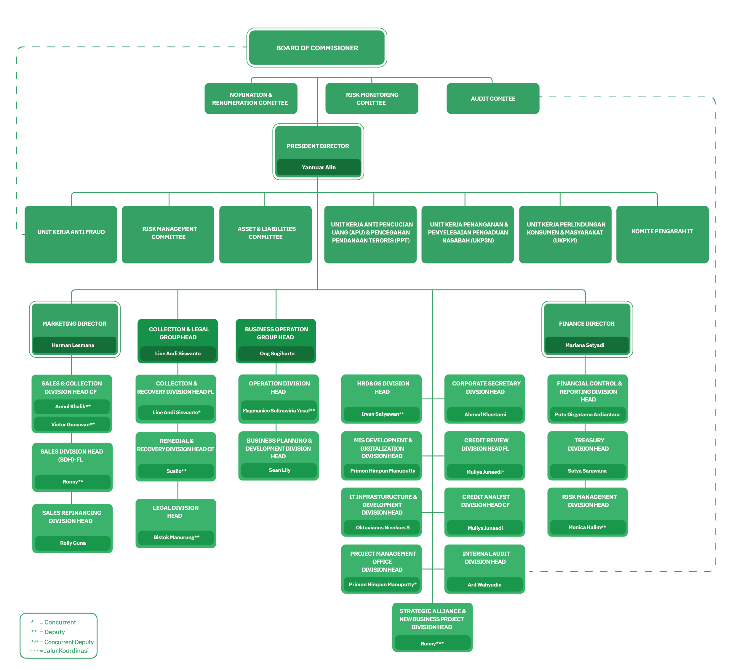
GCG
Buana Finance is dedicated to upholding the highest standards of Good Corporate Governance.
Sustainability
Buana Finance is committed to sustainability with eco-friendly practices and responsible financing.
Other Information
Find more other information and our solutions to support your business growth.